Management Console
2 minute read
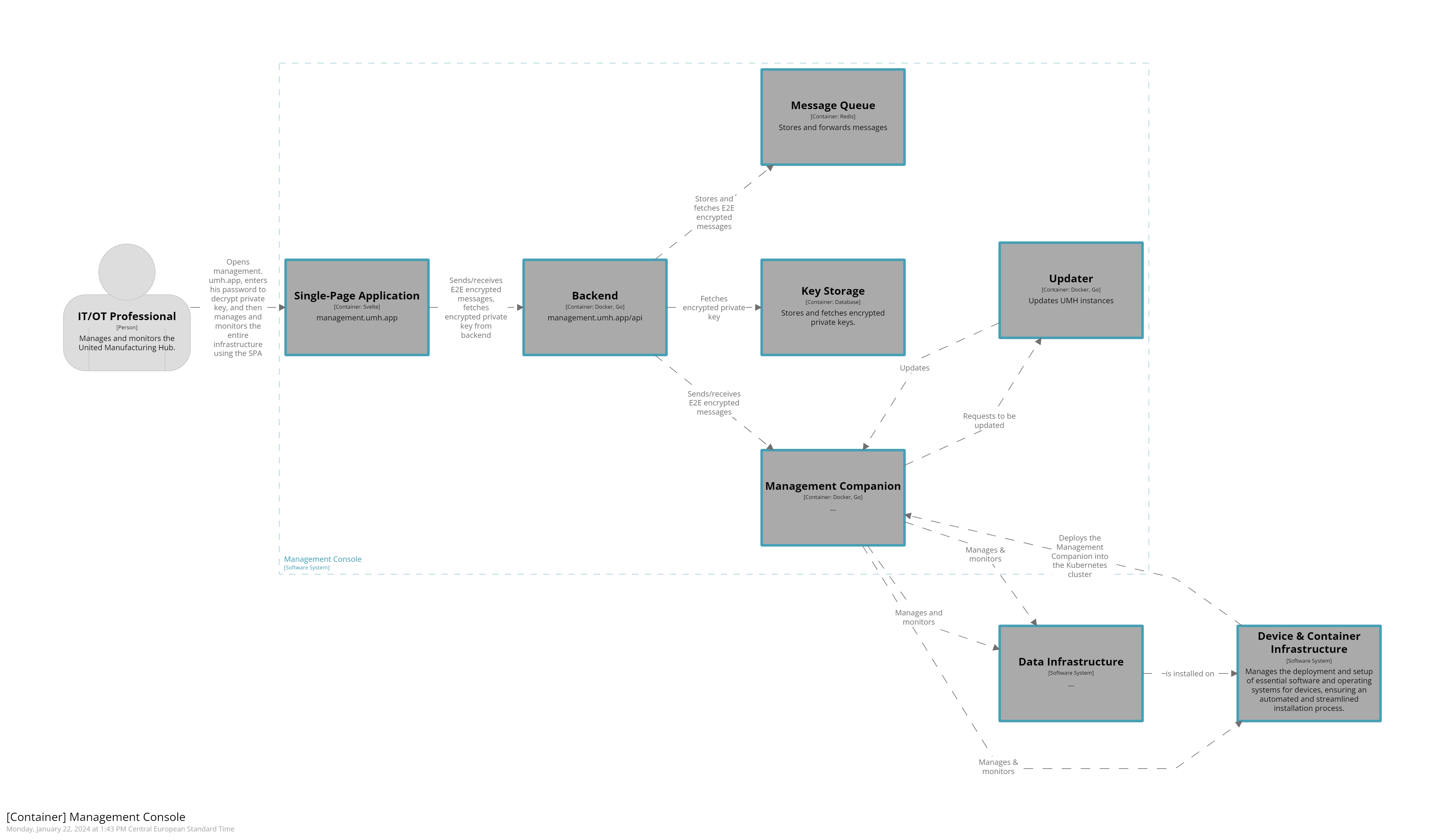
The Management Console is pivotal in configuring, managing, and monitoring the United Manufacturing Hub. It comprises a web application, a backend API and the management companion agent, all designed to ensure secure and efficient operation.
Web Application
The client-side Web Application, available at management.umh.app enables users to register, add, and manage instances, and monitor the infrastructure within the United Manufacturing Hub. All communications between the Web Application and the user’s devices are end-to-end encrypted, ensuring complete confidentiality from the backend.
Management Companion
Deployed on each UMH instance, the Management Companion acts as an agent responsible for decrypting messages coming from the user via the Backend and executing requested actions. Responses are end-to-end encrypted as well, maintaining a secure and opaque channel to the Backend.
Management Updater
The Updater is a custom Job run by the Management Companion, responsible for updating the Management Companion itself. Its purpose is to automate the process of upgrading the Management Companion to the latest version, reducing the administrative overhead of managing UMH instances.
Backend
The Backend is the public API for the Management Console. It functions as a bridge between the Web Application and the Management Companion. Its primary role is to verify user permissions for accessing UMH instances. Importantly, the backend does not have access to the contents of the messages exchanged between the Web Application and the Management Companion, ensuring that communication remains opaque and secure.
